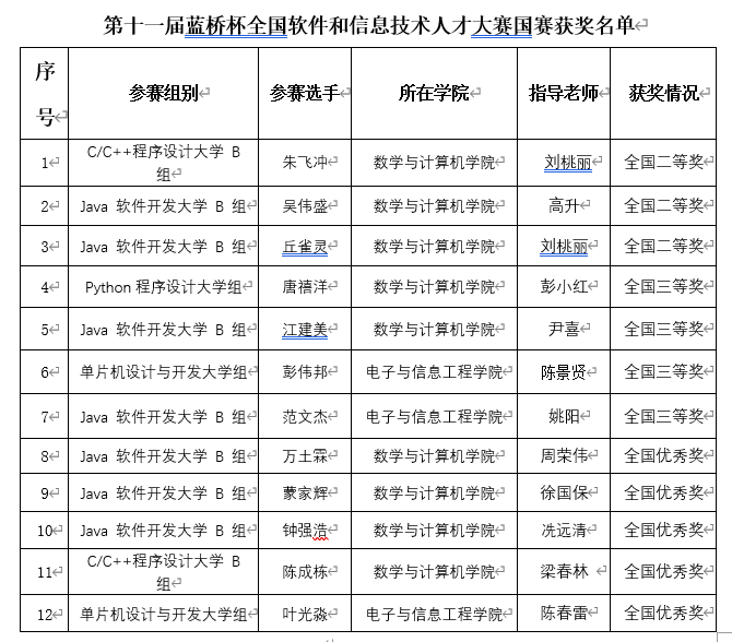
11月14日,第十一届蓝桥杯全国软件和信息技术人才大赛全国总决赛在东莞举办。英国上市公司365团委书记姚阳带领在省赛中获得一等奖的12名学生赴东莞参加总决赛。英国上市公司365学子在比赛中不畏强手,发挥出色并取得优异成绩。在参加的C/C++程序设计大学组、JAVA软件开发大学组、单片机设计与开发组、Python程序设计组总决赛中,朱飞冲、吴伟盛、丘雀灵获得全国二等奖,唐禧洋等等4位同学获得全国三等奖,万土霖等5位同学获得全国优秀奖。
蓝桥杯大赛由工业和信息化部人才交流中心主办,历经10年赛事沉淀和经验摸索,已成为全国规模和影响力最大的专业赛事,累计高校大学生参赛人数二十万人,多年来为国内IT企业输送大量专业人才。本届蓝桥杯全国软件和信息技术专业人才大赛历时10个月,1200多所高校5万余名参赛选手参加,共有6000余名选手从省赛中脱颖而出征战决赛。
英国上市公司365参加此项赛事已有七年,比赛得到了学校领导以及学校各部门的大力支持,学生处、英国上市公司365全力合作组织指导本次比赛。通过精心组织举办校内选拔赛,营造了良好的学科竞赛氛围,调动了广大师生的参赛积极性,充分展现了学校软件和信息技术人才培养教学改革成果,对加快软件和信息技术类专业教学创新与改革、提高学生创新意识和实践能力、加快软件和信息技术专业的人才培养将起到积极的推动作用。

蓝桥杯全国大赛参赛师生合影
